글_ 프레데릭 도스탈(Frederik Dostal) 전원관리 전문가 / 아나로그디바이스(Analog Devices, Inc.)
GaN(Gallium nitride) 스위치가 스위칭 모드 전원공급장치(SMPS)에 활용된 것은 비교적 최근의 일이다. GaN 스위치는 더 높은 효율과 더 높은 전력 밀도의 전원공급장치 구현을 가능하게 한다. 이 글에서는 GaN 기술의 현 상태와 당면 과제를 살펴보고, SMPS에서 기존 실리콘(Si) 기술의 대체 후보로서 GaN의 미래를 전망한다.
오늘날 전원관리 설계 엔지니어들 사이에서 자주 제기되는 질문 중 하나는 다음과 같다:
지금이 실리콘 전원 스위치에서 GaN 기반 스위치로 전환할 시점일까?
GaN(Gallium nitride) 기술은 기존의 실리콘(Si) 기반 MOSFET에 비해 많은 이점을 제공한다. 와이드 밴드갭(Wide Band Gap; WBG) 반도체인 GaN은 전원 스위치가 고온 환경에서도 동작하고 높은 전력 밀도를 달성할 수 있게 한다. 또한 항복 전압(breakdown voltage)이 높아 100V 이상의 애플리케이션에 적합하다. 100V 이하의 전압에서도, GaN은 높은 전력 밀도와 빠른 스위칭 특성 덕분에 다양한 전원 설계에서 더 높은 전력 변환 효율과 같은 이점을 제공한다.
해결해야 할 과제
Si MOSFET을 GaN 디바이스로 대체할 때, 몇 가지 해결해야 할 과제가 분명히 존재한다. 우선, GaN 스위치는 일반적으로 게이트 전압 허용 범위가 더 낮다. 따라서, GaN 디바이스가 손상되지 않도록 하기 위해, 드라이버 스테이지가 게이트에 인가되는 최대 전압을 엄격하게 제한하는 것이 중요하다.
다음으로는 전원공급장치 스위치 노드에서 발생하는 빠른 전압 변화율(dv/dt)을 제어해야 한다. 하측 스위치(bottom switch)의 오작동(잘못된 턴온)을 유발할 수 있기 때문인데, 이 문제를 해결하려면 풀업(pull-up) 및 풀다운(pull-down) 핀을 별도로 구성하고, PCB 레이아웃 설계에 세심한 주의를 기울여야 한다.
마지막으로, GaN FET는 데드 타임(dead time) 동안 더 높은 도통 손실(conduction loss)을 가지는 특성이 있다. 이 문제를 해결하기 위한 방법 중 하나는 데드 타임을 최대한 줄이는 것이다. 이 과정에서 상측(high-side)과 하측(low-side) 스위치가 동시에 켜져 단락(short circuit)이 발생하지 않도록 주의해야 한다.
어떻게 시작할까?
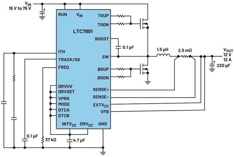
GaN이 전원공급장치 설계에 제공하는 매력적인 장점들을 인식했을 때, 설계 엔지니어에게 가장 먼저 떠오르는 질문은 “어떻게 시작할 것인가”이다. 가장 간단한 방법은 아나로그디바이스(Analog Devices)의 LTC7891 단상 스텝다운(벅) GaN 컨트롤러와 같은 스위칭 모드 전원공급장치(SMPS) 컨트롤러 IC를 선택하는 것이다. 전용 GaN 컨트롤러를 사용하면 간단하면서도 강건한 GaN 전원공급장치를 설계할 수 있다. 앞서 언급한 모든 기술적 과제들은 이와 같은 GaN 전용 컨트롤러로 해결할 수 있다. 그림 1은 LTC7891과 같은 전용 GaN 컨트롤러로 제어되는 GaN FET 기반 스텝다운 전원 설계를 간략하게 나타낸 것이다.
![[기고]실리콘에서 GaN으로전환하는스위칭 모드 전원 공급장치(SMPS) [기고]실리콘에서 GaN으로전환하는스위칭 모드 전원 공급장치(SMPS)](https://icnweb.kr/wp-content/uploads/2025/08/676775-fig-01-adi-800web.jpg)
기존 컨트롤러 IC를 그대로 사용하고자 할 경우
만약 기존 컨트롤러 IC와 기존 전원공급장치를 GaN 기반 전원공급장치 제어용으로 재사용해야 한다면, 전용 GaN 드라이버를 사용하는 것이 바람직하다. 이러한 드라이버는 GaN 디바이스와 관련한 주요 과제들을 해결할 수 있도록 설계되어 있으며, 간단하고 강건한 전원 설계를 가능하게 한다. 그림 2는 LT8418 드라이버 IC를 사용해 구현한 벅 레귤레이터의 전원 스테이지를 보여준다.

시작하기
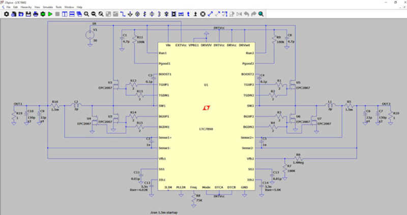
적합한 하드웨어, 컨트롤러 IC, GaN 스위치를 선택했다면, 이제 첫 번째 평가 결과를 확보하기 위한 훌륭한 방법은 정밀한 회로 시뮬레이션을 수행하는 것이다. ADI의 LTspice®는 시뮬레이션에 활용될 수 있는 완벽한 회로 모델을 무료로 제공한다. 이 툴을 활용하면 GaN 스위치를 활용하는 방법을 매우 쉽게 배울 수 있다. 그림 3은 LTC7891의 듀얼 채널 버전인 LTC7890을 사용한 시뮬레이션 회로도를 예시한 것이다.

결론
SMPS를 위한 GaN 기술은 이제 다양한 전원 설계에 안정적으로 적용할 수 있는 수준에 도달했다. 물론, 향후 새로운 세대의 GaN 스위치가 등장할 때마다 기술은 계속 진화할 것이다. 이미 출시된 ADI의 GaN용 SMPS 컨트롤러와 드라이버 제품군은 다양한 벤더의 GaN FET 제품들과 호환되며, 향후 출시될 다양한 제품들과도 유연하게 호환될 수 있다.
저자 소개
프레데릭 도스탈(Frederik Dostal)은 전원관리 전문가로서 이 업계에서 20년 넘게 종사하고 있다. 독일의 에를랑겐 대학교에서 마이크로일렉트로닉스를 전공하고, 2001년에 내셔널 세미컨덕터(National Semiconductor)에 입사해서 FAE로서 고객 프로젝트로 전원관리 솔루션 구현과 관련한 풍부한 경험을 쌓았다. NS 재직 시 애리조나주 피닉스에서 4년 간 근무하면서 애플리케이션 엔지니어로서 스위치 모드 전원공급장치(SMPS)를 맡았다. 2009년에 아나로그디바이스(Analog Devices)에 입사했으며, 이후 제품 라인 및 유럽 기술 지원과 관련한 다양한 직책을 거쳤다. 현재는 풍부한 설계 및 애플리케이션 지식을 바탕으로 전원관리 전문가로서 ADI 뮌헨 지사에서 근무하고 있다. (문의: frederik.dostal@analog.com)










![[#HM26] 협동로봇의 진화, ‘보조’ 넘어 ‘산업용 핵심’으로 [#HM26] 협동로봇의 진화, ‘보조’ 넘어 ‘산업용 핵심’으로](https://icnweb.kr/wp-content/uploads/2026/05/HM26_fanuc_cobot-900web.png)



















![[그래프] 국회의원 선거 결과 정당별 의석수 (19대-22대) 대한민국 국회의원 선거 결과(정당별 의석 수)](https://icnweb.kr/wp-content/uploads/2025/04/main-image-vote-flo-web-2-324x160.jpg)







